Case Study
Scaling Without Silos: The Tailored HubSpot Architecture That Turned Payroll Vault’s Roadblocks Into Runways
Challenge
Payroll Vault, a national payroll provider franchise, critically and urgently needed a custom and complex CRM implementation to enable their rapid growth.
Their industry specific CRM, FranConnect, was optimized for B2C franchise market, think Wendy’s or Orangetheory, not B2B professional services. FranConnect’s limits reached an inflection point as the network scaled.
- No multi-tenant model. Corporate staff copied every campaign, email template, and workflow into 59 siloed portals: hours of replication that ballooned into days each month.
- Blind spots in reporting. Rolling franchise data into enterprise-grade B2B metrics required manual exports and spreadsheets; leadership flew blind on pipeline, onboarding, and revenue forecasts.
- Manual onboarding drag. Payroll Vault had refined its franchise-launch playbook, but the tools to execute it efficiently didn’t exist slowing new-location ramp-up.
- Fragmented data. iSolved (HCM/payroll), SharePoint, Outlook, Teams, Seamless AI, website analytics held disconnected pieces of client and employee information creating duplicate entry, compliance risk, and decision-making delays.
In short, FranConnect could not support a scaling B2B professional-services brand. They needed an enterprise-grade, custom HubSpot solution, urgently, to turn these roadblocks back into runways.
Solution
We delivered a multi-pronged, customized HubSpot solution bridging multiple systems with custom development, tailored integrations, and process implementation to tackle these challenges.
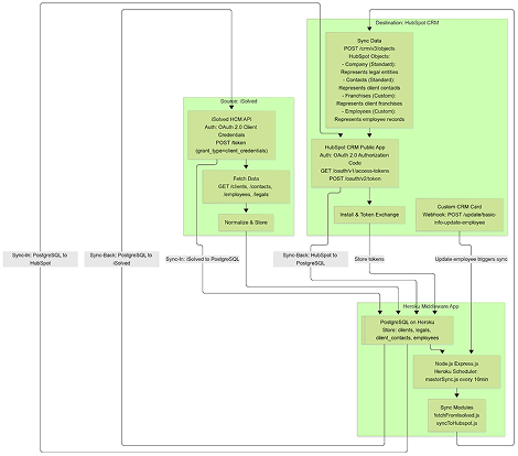
- Custom Data Integration: A bi-directional sync between HubSpot and iSolved via middleware keeping customer and employee records updated. Adding a new client or employee in iSolved automatically creates/updates the record in HubSpot, and approved changes made in HubSpot sync back to iSolved eliminating duplicate data entry and providing a single source of truth.

- Polling-based data synchronization meant leadership could finally get comprehensive up-to-date reports without manual data wrangling.

- Architected object orchestration: Franchises, Legal Entities, Contacts, and Employees enabling relationship modeling, hierarchical associations, and role-specific workflows that mirror Payroll Vault's real-world operational structure, which their legacy CRM didn't support.
- Get Geeky: Each sync operation uses modular Node.js functions to fetch data from iSolved, normalize it, and write it to PostgreSQL, where field-level changes are tracked in JSONB. When triggered, data is pushed to HubSpot in 95-record batches, with retry flags and loop counters ensuring error handling, sync stability, and full compliance with HubSpot’s API throttling rules.

Secure API Isolation:
- OAuth 2.0 client-credentials: every franchise has its own ID/secret; 5-min tokens, no caching means airtight tenant separation.
- Write-back guardrails: only whitelisted employee/contact fields can flow HubSpot. iSolved via signed middleware routes, preserving data integrity.
Embedded HubSpot Extensions
- React CRM cards add one-click “Sync to iSolved” on Employee/Company records with inline validation eliminating tab-hopping.

- Franchise Setup Dashboard provisions a new location in <10 min (MFA, duplicate-check, encrypted credentials) shrinking onboarding from hours to minutes.

- Process & Pipeline Automation: Rebuilt sales/onboarding pipelines with postcode routing, SLA tasks, stage-based triggers, and branded quote templates turning FranConnect’s manual steps into a standardized, efficient flow.
- Unified Marketing at Scale: Corporate creates one campaign, deploys to 59 franchises, and local tokens personalize copy. Centralized assets in HubSpot end the “log in, copy, repeat” grind and fuel 450 % contact-capture growth.
- Service & Support Lifecycle: Service Hub ticketing, SLAs, and a role-based knowledge base move post-sale support into HubSpot giving franchise staff self-service answers and HQ a real-time KPI.
AI Use in Focus
We embedded cutting edge AI tools in HubSpot into Payroll Vault's solution with an eye towards practical use cases.
- Enabled 'Ask Breeze' actions in workflows beta to automatically enrich contact records, and in a separate workflow, identify and delete spam form submissions.

- AI-Powered Deal Score aids sales in prioritizing Deals.

- Brand Voice completed to enable on-brand AI-generated contact across channels.
- Users given access to generative AI tools and features including CRM data, customer conversation data, and Copilot.
- Users trained on AI tools.
Results
Each technical pillar translated directly into business wins: the automated pipelines, bi-directional sync, and centralized marketing/ support all drove faster sales cycles, higher conversion, and explosive user engagement demonstrating our custom, multi-system solution unlocked the scale Payroll Vault required.
- Source of Truth: 28,000 records synchronized between HubSpot and iSolved.
- Time Saved: Estimated 704 marketing hours and 300 customer success hours saved annually.
- Conversion Rate: Lead-to-client conversion rate climbed from 3.32% to 14.4%.
- Deal Velocity: Average sales cycle time dropped from 23.2 days to 12.96 days.
- Contact Growth: New contact creation rose 450% per month post-launch.
- User Engagement: Over 55,000 CRM interactions (and 5,000+ new records) were logged in the first week after launch.
- Productivity: Weekly task creation jumped from 4 to 137, as teams embraced the new tools and automation.
Impact
Beyond the numbers, Payroll Vault’s business has been transformed:
- Scalability and Efficiencies: HubSpot’s unified platform lets Payroll Vault scale without tech barriers. New franchises can be onboarded quickly using templated setups. Process changes can be rolled out centrally (instead of 59 separate efforts). Payroll Vault’s growth is no longer dependent upon their ability to clock admin hours, but is supported by bulletproof documented, CRM-enabled processes, automations, and integrations.
- Alignment: Cross-functional silos are gone. Sales, marketing, onboarding, and HR now operate on the same data and processes resulting in seamless handoffs between teams and a consistent experience for clients across all franchises.
- Data Trust: With one source of truth and automated syncing, data quality is high. Leadership trusts the real-time dashboards for pipeline, revenue, and service metrics enabling proactive, informed decision-making across the franchise network.
- End-User Experience: Franchise staff now work from a single login with tailored dashboards, one-click quote generation, and in-record “Sync to iSolved” buttons slashing admin time and making HubSpot their go-to daily workspace.
Payroll Vault gained immediate efficiency: deals close twice as fast, data stays clean automatically, and every franchise can launch campaigns in record time. In the long term, the flexible HubSpot architecture, custom middleware, and secure multi-tenant design give Payroll Vault room to expand its franchise network.